Warning:
JavaScript is turned OFF. None of the links on this page will work until it is reactivated.
If you need help turning JavaScript On, click here.
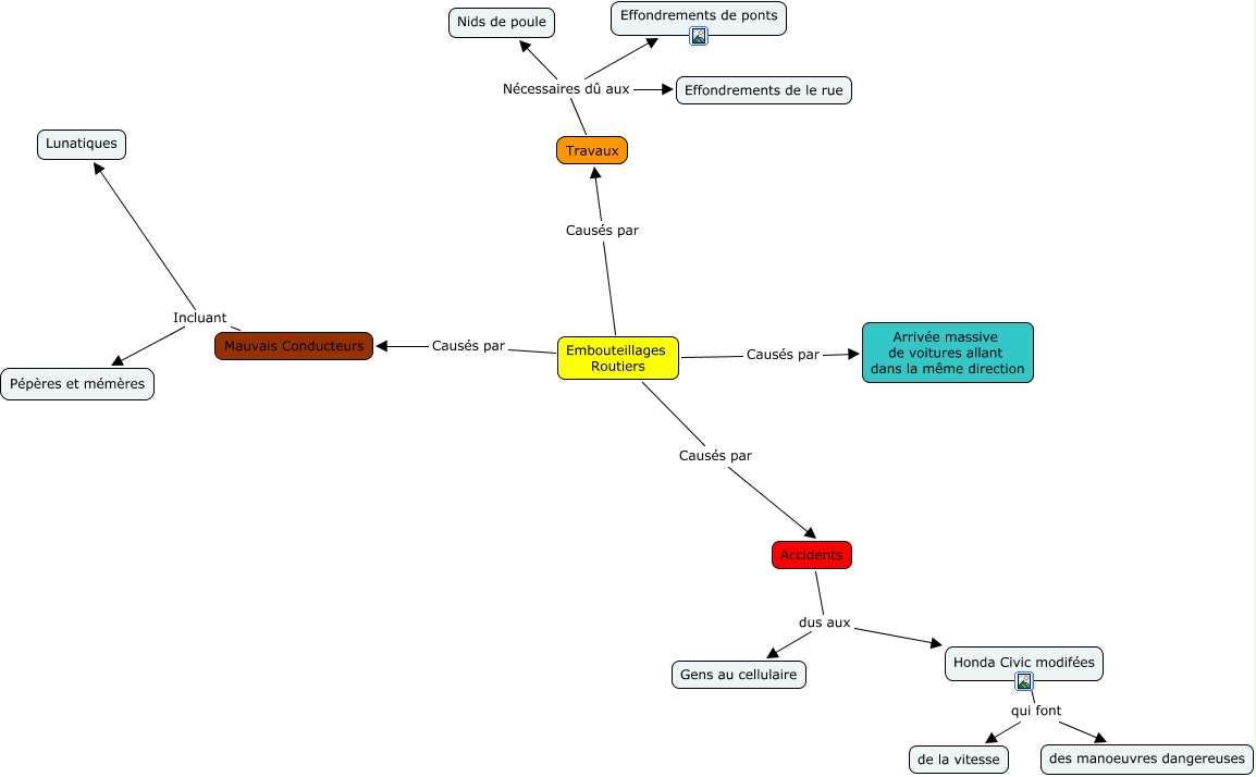
This Concept Map has information related to: Embouteillages Audreée et Martine, Mauvais Conducteurs Incluant Pépères et mémères, Travaux Nécessaires dû aux Nids de poule, Honda Civic modifées qui font de la vitesse, Travaux Nécessaires dû aux Effondrements de le rue, Honda Civic modifées qui font des manoeuvres dangereuses, Travaux Nécessaires dû aux Effondrements de ponts, Embouteillages Routiers Causés par Accidents, Accidents dus aux Honda Civic modifées, Accidents dus aux Gens au cellulaire, Embouteillages Routiers Causés par Travaux