Warning:
JavaScript is turned OFF. None of the links on this page will work until it is reactivated.
If you need help turning JavaScript On, click here.
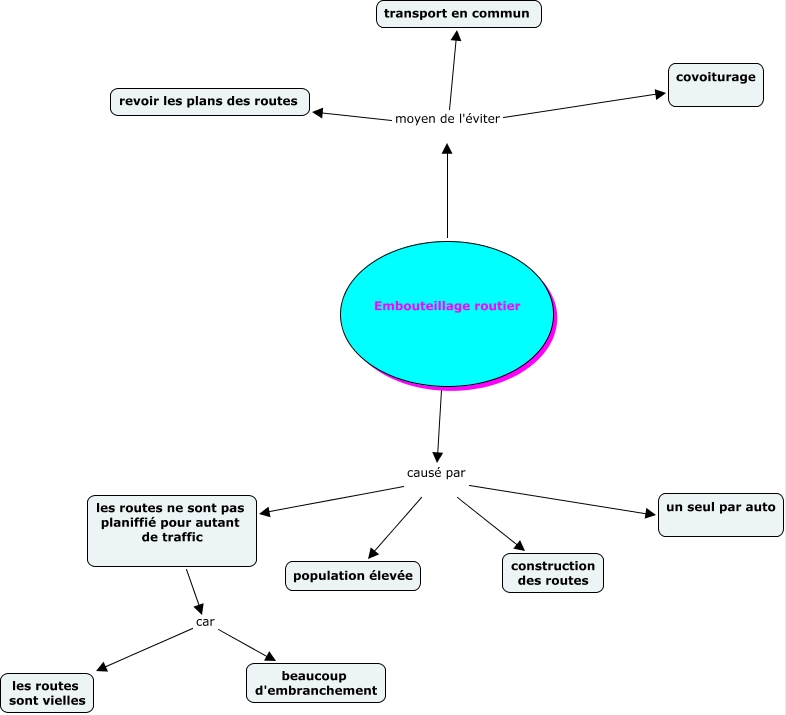
This Concept Map has information related to: embouteillage routier, Embouteillage routier causé par population élevée, Embouteillage routier causé par les routes ne sont pas planiffié pour autant de traffic, Embouteillage routier moyen de l'éviter covoiturage, Embouteillage routier causé par un seul par auto, les routes ne sont pas planiffié pour autant de traffic car beaucoup d'embranchement, Embouteillage routier moyen de l'éviter revoir les plans des routes, Embouteillage routier moyen de l'éviter transport en commun, les routes ne sont pas planiffié pour autant de traffic car les routes sont vielles, Embouteillage routier causé par construction des routes