Warning:
JavaScript is turned OFF. None of the links on this page will work until it is reactivated.
If you need help turning JavaScript On, click here.
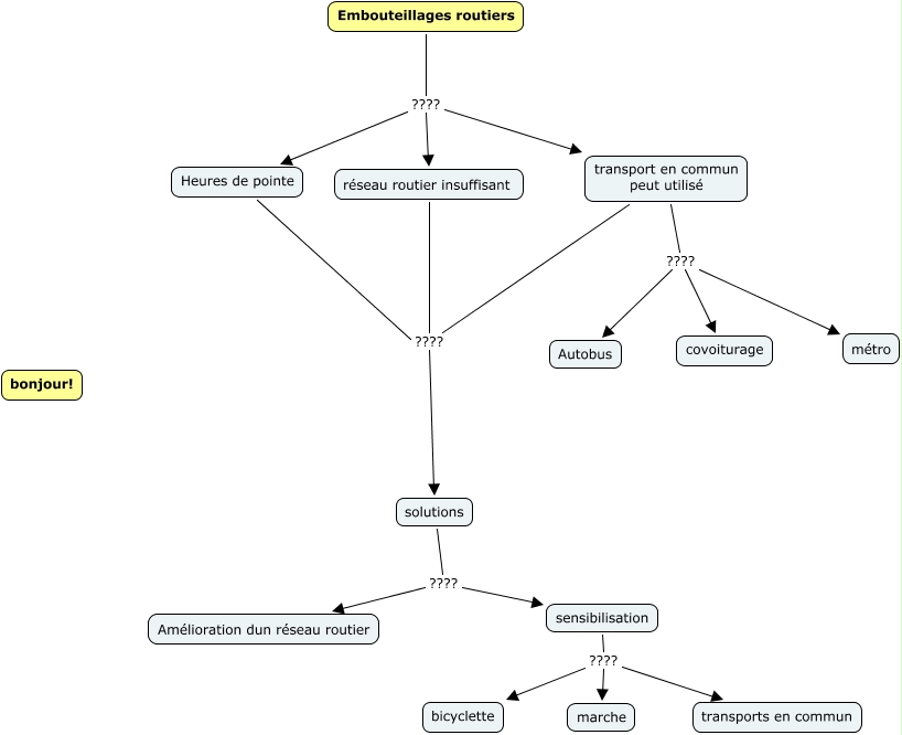
This Concept Map has information related to: May-Laurence et Jenny, sensibilisation ???? marche, transport en commun peut utilisé ???? solutions, Embouteillages routiers ???? Heures de pointe, solutions ???? sensibilisation, solutions ???? Amélioration dun réseau routier, sensibilisation ???? bicyclette, sensibilisation ???? transports en commun, réseau routier insuffisant ???? solutions, Embouteillages routiers ???? transport en commun peut utilisé, Heures de pointe ???? solutions