Warning:
JavaScript is turned OFF. None of the links on this page will work until it is reactivated.
If you need help turning JavaScript On, click here.
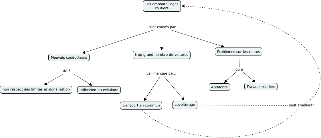
This Concept Map has information related to: CMap - embouteillages, Problèmes sur les routes dû à Accidents, trop grand nombre de voitures car manque de... covoiturage, trop grand nombre de voitures car manque de... transport en commun, Mauvais conducteurs dû à... non respect des limites et signalisation, Les embouteillages routiers sont causés par Mauvais conducteurs, covoiturage peut améliorer Les embouteillages routiers, Les embouteillages routiers sont causés par Problèmes sur les routes, transport en commun peut améliorer Les embouteillages routiers, Mauvais conducteurs dû à... utilisation du cellulaire, Problèmes sur les routes dû à Travaux routiers