Warning:
JavaScript is turned OFF. None of the links on this page will work until it is reactivated.
If you need help turning JavaScript On, click here.
The Concept Map you are trying to access has information related to:
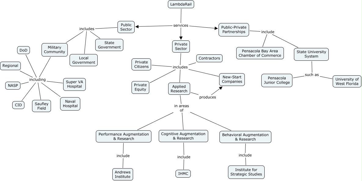
LambdaRail, Public-Private Partnerships include Pensacola Bay Area Chamber of Commerce, Public Sector includes Military Community, LambdaRail services Private Sector, LambdaRail services Public Sector, Applied Research in areas of Cognitive Augmentation & Research, Private Sector includes Private Equity, Military Community including Saufley Field, Public Sector includes State Government, State University System such as Pensacola Junior College, State University System such as University of West Florida