Warning:
JavaScript is turned OFF. None of the links on this page will work until it is reactivated.
If you need help turning JavaScript On, click here.
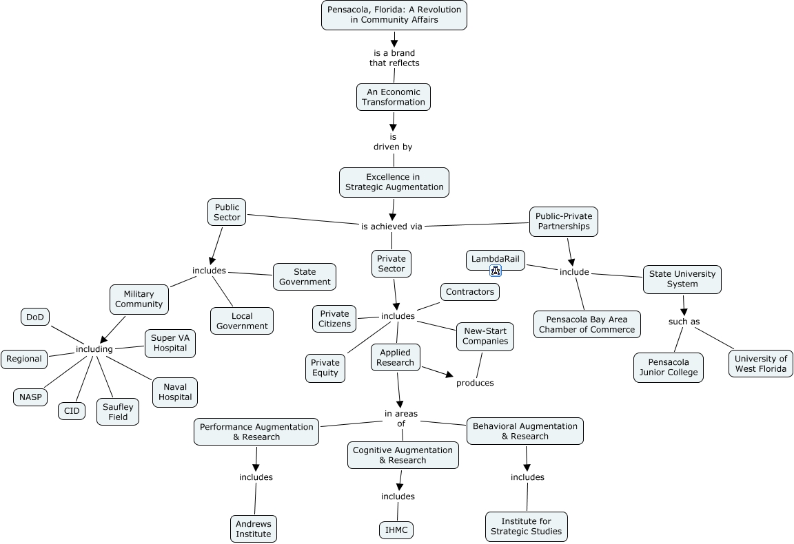
The Concept Map you are trying to access has information related to:
PcolaFuture, Military Community including CID, Private Sector includes Private Equity, Performance Augmentation & Research includes Andrews Institute, Public Sector includes State Government, Public-Private Partnerships include Pensacola Bay Area Chamber of Commerce, Behavioral Augmentation & Research includes Institute for Strategic Studies, Applied Research in areas of Cognitive Augmentation & Research, Applied Research in areas of Behavioral Augmentation & Research, Public Sector includes Military Community, Pensacola, Florida: A Revolution in Community Affairs is a brand that reflects An Economic Transformation