Warning:
JavaScript is turned OFF. None of the links on this page will work until it is reactivated.
If you need help turning JavaScript On, click here.
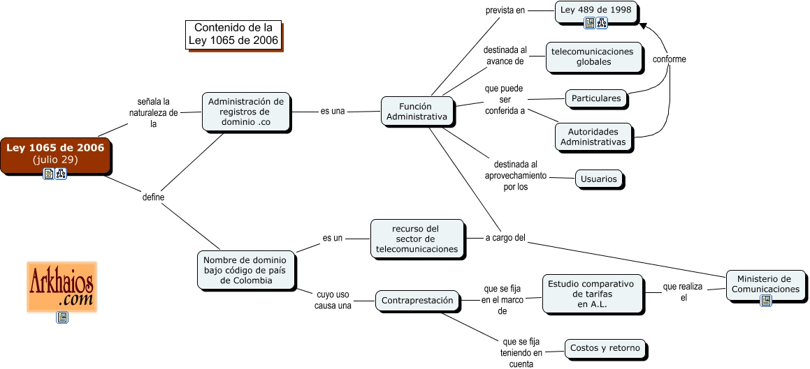
Este mapa conceptual tiene información relacionada a: LEY DE DOMINIO CO - CONTENIDO, recurso del sector de telecomunicaciones a cargo del Ministerio de Comunicaciones, Función Administrativa destinada al aprovechamiento por los Usuarios, Autoridades Administrativas conforme Ley 489 de 1998, Particulares conforme Ley 489 de 1998, Administración de registros de dominio .co es una Función Administrativa, Contraprestación que se fija en el marco de Estudio comparativo de tarifas en A.L., Función Administrativa a cargo del Ministerio de Comunicaciones, Función Administrativa destinada al avance de telecomunicaciones globales, Ley 1065 de 2006 (julio 29) señala la naturaleza de la Administración de registros de dominio .co, Ley 1065 de 2006 (julio 29) define Administración de registros de dominio .co