Warning:
JavaScript is turned OFF. None of the links on this page will work until it is reactivated.
If you need help turning JavaScript On, click here.
The Concept Map you are trying to access has information related to:
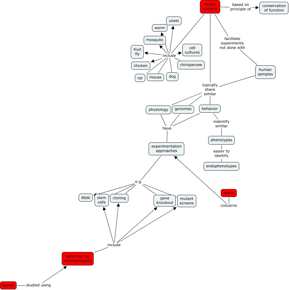
Models MIX, behavior indentify similar phenotypes, experimentation approaches e.g. cloning, model systems include worm, physiology have experimentation approaches, model systems typically share similar physiology, gene finding methodologies include mutant screens, model systems typically share similar behavior, model systems typically share similar genomes, human samples typically share similar genomes, model systems facilitate experiments not done with human samples