Warning:
JavaScript is turned OFF. None of the links on this page will work until it is reactivated.
If you need help turning JavaScript On, click here.
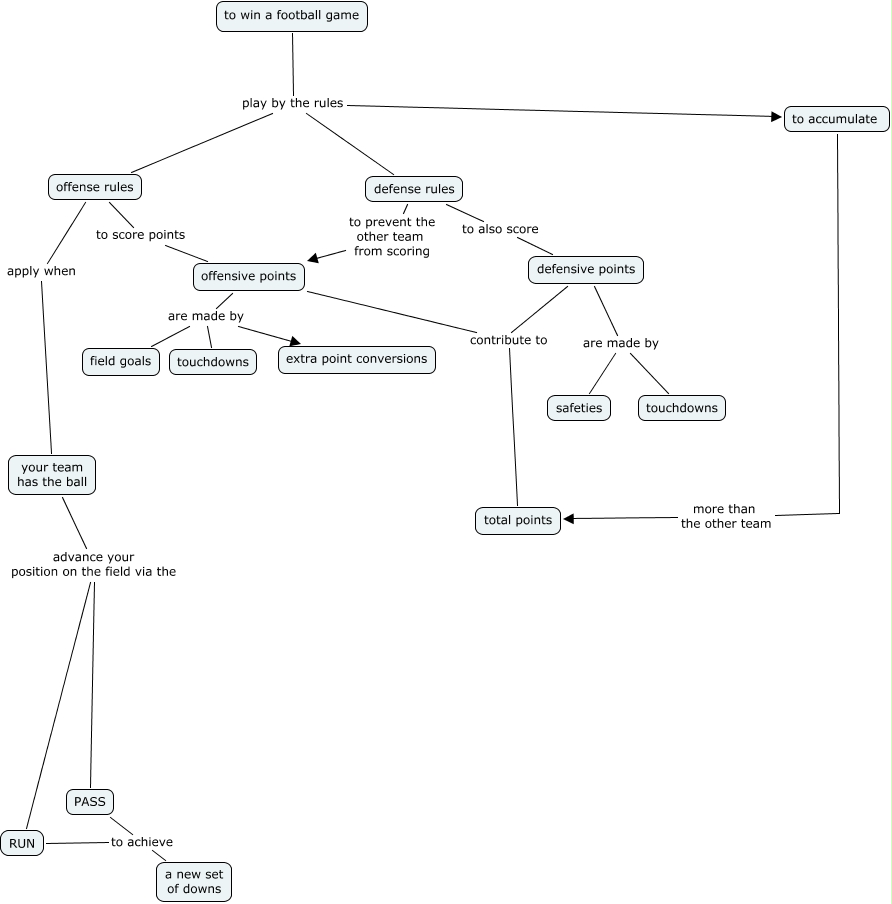
This Concept Map has information related to: Football, offense rules apply when your team has the ball, defensive points are made by safeties, defensive points are made by touchdowns, RUN to achieve a new set of downs, to accumulate more than the other team total points, defense rules to prevent the other team from scoring offensive points, to win a football game play by the rules offense rules, offensive points are made by extra point conversions, offense rules to score points offensive points, to win a football game play by the rules to accumulate