Warning:
JavaScript is turned OFF. None of the links on this page will work until it is reactivated.
If you need help turning JavaScript On, click here.
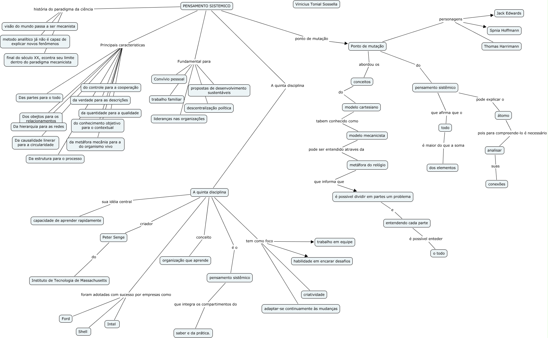
Este Mapa Conceitual tem informações relacionadas a: TF.vinicius, PENSAMENTO SISTEMICO Fundamental para lideranças nas organizações, A quinta disciplina conceito organização que aprende, modelo cartesiano tabem conhecido como modelo mecanicista, pensamento sistêmico pode explicar o átomo, PENSAMENTO SISTEMICO história do paradigma da ciência metodo analítico já não é capaz de explicar novos fenômenos, A quinta disciplina é o pensamento sistêmico, A quinta disciplina sua idéia central capacidade de aprender rapidamente, PENSAMENTO SISTEMICO Principais caracteristicas Da hierarquia para as redes, PENSAMENTO SISTEMICO Fundamental para descentralização política, A quinta disciplina foram adotadas com sucesso por empresas como Intel