Warning:
JavaScript is turned OFF. None of the links on this page will work until it is reactivated.
If you need help turning JavaScript On, click here.
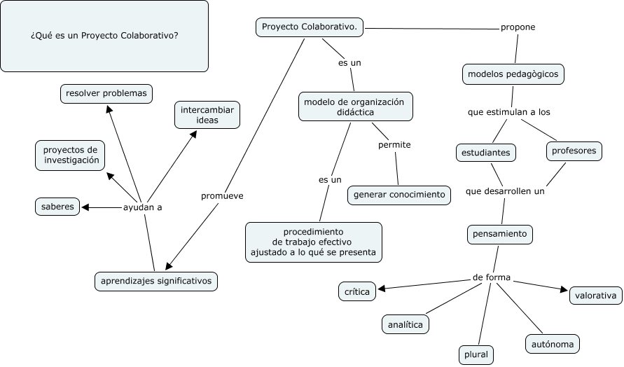
Este mapa conceptual tiene información relacionada a: qué son los proyectos colaborativos, pensamiento de forma crítica, modelo de organización didáctica permite generar conocimiento, modelos pedagògicos que estimulan a los profesores, aprendizajes significativos ayudan a saberes, pensamiento de forma autónoma, aprendizajes significativos ayudan a intercambiar ideas, pensamiento de forma plural, Proyecto Colaborativo. propone modelos pedagògicos, Proyecto Colaborativo. promueve aprendizajes significativos, modelos pedagògicos que estimulan a los estudiantes