Warning:
JavaScript is turned OFF. None of the links on this page will work until it is reactivated.
If you need help turning JavaScript On, click here.
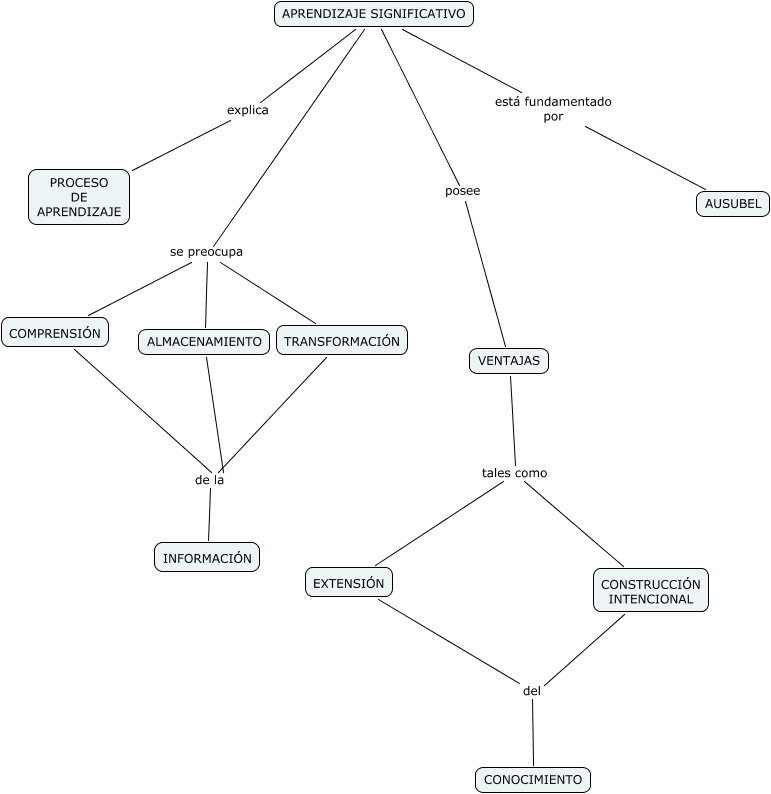
Este mapa conceptual tiene información relacionada a: Esqueleto Cmap APRENDIZAJE SIGNIFICATIVO, APRENDIZAJE SIGNIFICATIVO está fundamentado por AUSUBEL, ALMACENAMIENTO de la INFORMACIÓN, APRENDIZAJE SIGNIFICATIVO explica PROCESO DE APRENDIZAJE, TRANSFORMACIÓN de la INFORMACIÓN, CONSTRUCCIÓN INTENCIONAL del CONOCIMIENTO, APRENDIZAJE SIGNIFICATIVO se preocupa TRANSFORMACIÓN, VENTAJAS tales como CONSTRUCCIÓN INTENCIONAL, APRENDIZAJE SIGNIFICATIVO se preocupa COMPRENSIÓN, VENTAJAS tales como EXTENSIÓN, COMPRENSIÓN de la INFORMACIÓN