Warning:
JavaScript is turned OFF. None of the links on this page will work until it is reactivated.
If you need help turning JavaScript On, click here.
The Concept Map you are trying to access has information related to:
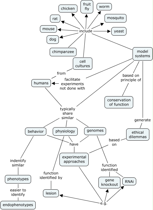
Model systems, model systems include chimpanzee, model systems based on principle of conservation of function, model systems generate ethical dilemmas, model systems include rat, model systems include mosquito, model systems typically share similar behavior, experimental approaches e.g. lesion, model systems include yeast, phenotypes easier to identify endophenotypes, behavior indentify similar phenotypes