Warning:
JavaScript is turned OFF. None of the links on this page will work until it is reactivated.
If you need help turning JavaScript On, click here.
The Concept Map you are trying to access has information related to:
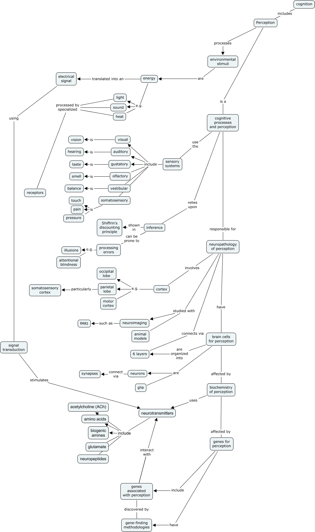
Perception Level 2, neurotransmitters include glutamate, energy e.g. light, somatosensory is touch, cortex e.g. motor cortex, processing errors e.g. illusions, genes for perception have gene-finding methodologies, brain cells for perception are neurons, energy e.g. sound, sensory systems include somatosensory, gustatory is taste