Warning:
JavaScript is turned OFF. None of the links on this page will work until it is reactivated.
If you need help turning JavaScript On, click here.
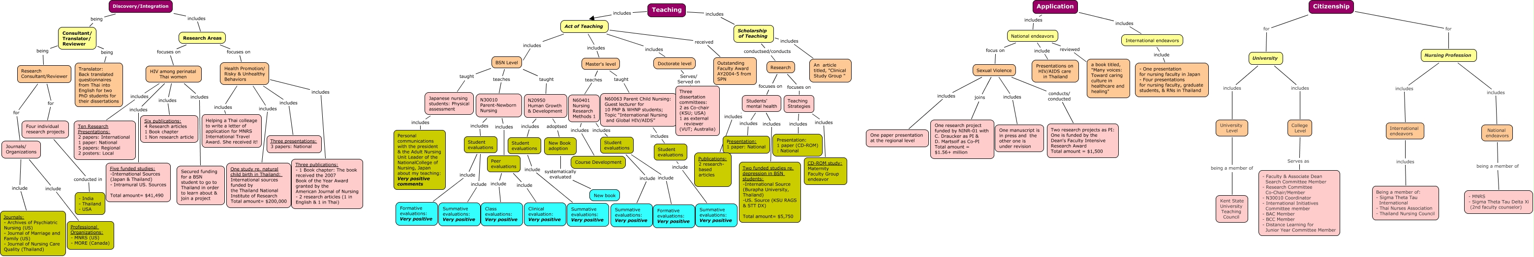
This Concept Map has information related to: Ross Accomplisments Thumbnail, Student evaluations include Summative evaluations: Very positive, Health Promotion/ Risky & Unhealthy Behaviors includes One study re. natural child birth in Thailand: International sources funded by the Thailand National Institute of Research Total amount= $200,000, Doctorate level Serves/ Served on Three dissertation committees: 2 as Co-chair (KSU; USA) 1 as external reviewer (VUT; Australia), Health Promotion/ Risky & Unhealthy Behaviors includes Helping a Thai colleage to write a letter of application for MNRS International Travel Award. She received it!, Peer evaluations include Class evaluations: Very positive, Act of Teaching received Outstanding Faculty Award AY2004-5 from SPN, Japanese nursing students: Physical assessment includes Personal communications with the president & the Adult Nursing Unit Leader of the NationalCollege of Nursing, Japan about my teaching: Very positive comments, Research Areas focuses on Health Promotion/ Risky & Unhealthy Behaviors, Sexual Violence joins One research project funded by NINR-01 with C. Draucker as PI & D. Martsolf as Co-PI Total amount = $1.56+ million, Teaching includes Scholarship of Teaching