Warning:
JavaScript is turned OFF. None of the links on this page will work until it is reactivated.
If you need help turning JavaScript On, click here.
The Concept Map you are trying to access has information related to:
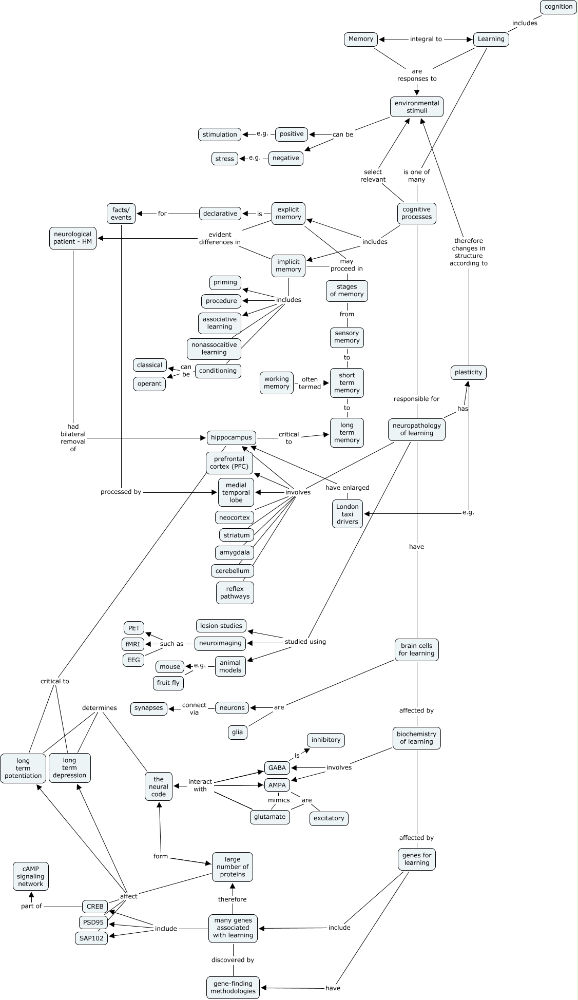
Learning Level 2, neuroimaging such as EEG, neuropathology of learning have brain cells for learning, implicit memory includes associative learning, many genes associated with learning discovered by gene-finding methodologies, biochemistry of learning involves GABA, neuropathology of learning studied using neuroimaging, cognitive processes includes implicit memory, cognition includes Learning, large number of proteins affect long term potentiation, Learning integral to Memory