Warning:
JavaScript is turned OFF. None of the links on this page will work until it is reactivated.
If you need help turning JavaScript On, click here.
The Concept Map you are trying to access has information related to:
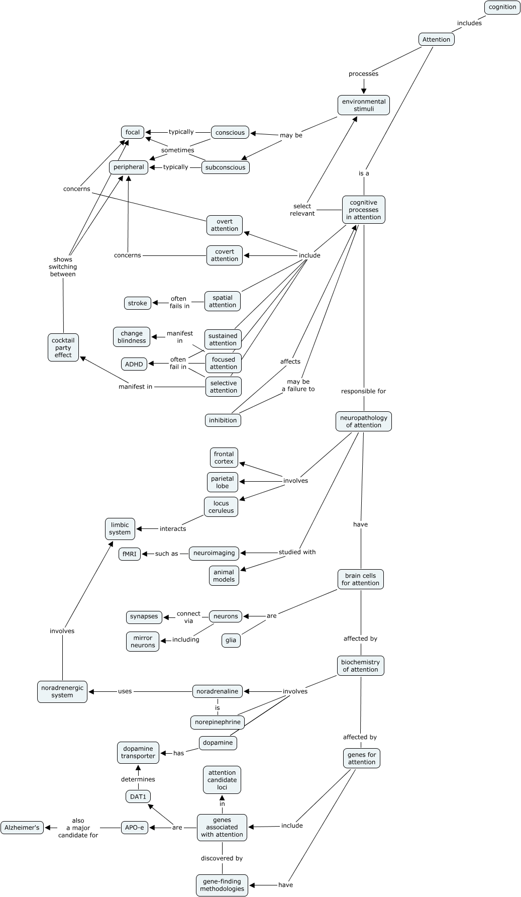
Attention Level 2, biochemistry of attention involves norepinephrine, subconscious sometimes peripheral, locus ceruleus interacts limbic system, neuropathology of attention involves frontal cortex, genes for attention have gene-finding methodologies, brain cells for attention are neurons, cocktail party effect shows switching between focal, APO-e also a major candidate for Alzheimer's, cognitive processes in attention include covert attention, neuropathology of attention involves locus ceruleus