Warning:
JavaScript is turned OFF. None of the links on this page will work until it is reactivated.
If you need help turning JavaScript On, click here.
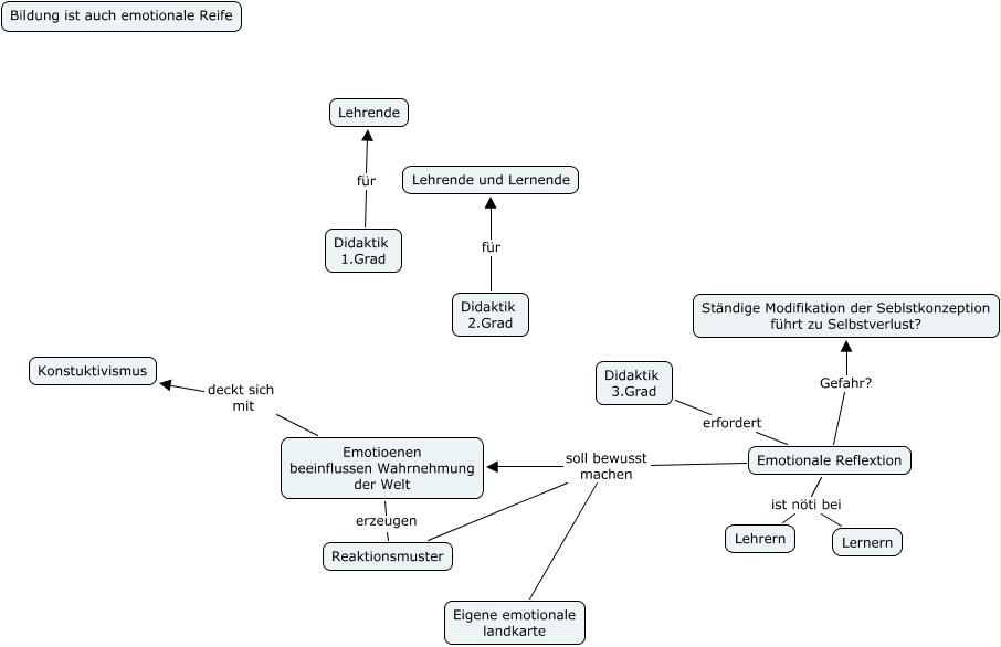
The Concept Map you are trying to access has information related to:
Unbenannt 1, Didaktik 3.Grad erfordert Emotionale Reflextion, Emotionale Reflextion ist nöti bei Lehrern, Emotionale Reflextion soll bewusst machen Emotioenen beeinflussen Wahrnehmung der Welt, Emotionale Reflextion soll bewusst machen Eigene emotionale landkarte, Emotioenen beeinflussen Wahrnehmung der Welt deckt sich mit Konstuktivismus, Emotioenen beeinflussen Wahrnehmung der Welt erzeugen Reaktionsmuster, Didaktik 1.Grad für Lehrende, Didaktik 2.Grad für Lehrende und Lernende, Emotionale Reflextion ist nöti bei Lernern, Emotionale Reflextion soll bewusst machen Reaktionsmuster