Warning:
JavaScript is turned OFF. None of the links on this page will work until it is reactivated.
If you need help turning JavaScript On, click here.
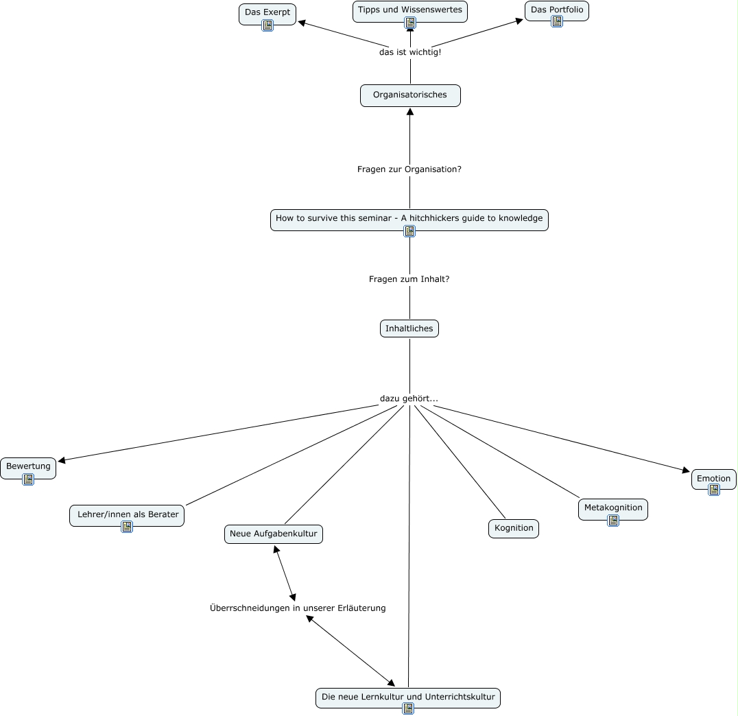
The Concept Map you are trying to access has information related to:
Guide to this Seminar, Organisatorisches das ist wichtig! Das Portfolio, How to survive this seminar - A hitchhickers guide to knowledge Fragen zum Inhalt? Inhaltliches, Inhaltliches dazu gehört... Emotion, Inhaltliches dazu gehört... Die neue Lernkultur und Unterrichtskultur, Organisatorisches das ist wichtig! Das Exerpt, Inhaltliches dazu gehört... Metakognition, Inhaltliches dazu gehört... Kognition, Organisatorisches das ist wichtig! Tipps und Wissenswertes, Inhaltliches dazu gehört... Neue Aufgabenkultur, How to survive this seminar - A hitchhickers guide to knowledge Fragen zur Organisation? Organisatorisches