Warning:
JavaScript is turned OFF. None of the links on this page will work until it is reactivated.
If you need help turning JavaScript On, click here.
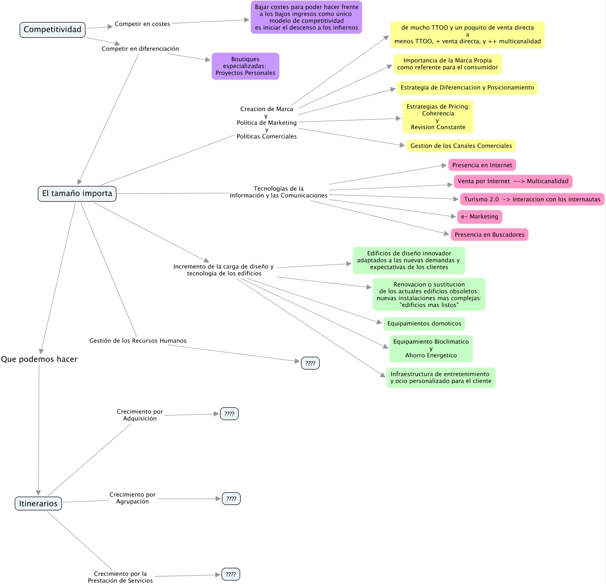
Este mapa conceptual tiene información relacionada a: el tamaño importa, Competitividad Competir en diferenciación El tamaño importa, El tamaño importa Creacion de Marca y Politica de Marketing y Políticas Comerciales Estrategia de Diferenciacion y Posicionamiento, El tamaño importa Gestión de los Recursos Humanos ????, El tamaño importa Que podemos hacer Itinerarios, Itinerarios Crecimiento por la Prestación de Servicios ????, El tamaño importa Tecnologías de la Información y las Comunicaciones Turismo 2.0 -> Interaccion con los internautas, El tamaño importa Incremento de la carga de diseño y tecnologia de los edificios Edificios de diseño innovador adaptados a las nuevas demandas y expectativas de los clientes, El tamaño importa Incremento de la carga de diseño y tecnologia de los edificios Equipamientos domoticos, El tamaño importa Creacion de Marca y Politica de Marketing y Políticas Comerciales Importancia de la Marca Propia como referente para el consumidor, El tamaño importa Incremento de la carga de diseño y tecnologia de los edificios Infraestructura de entretenimiento y ocio personalizado para el cliente