Warning:
JavaScript is turned OFF. None of the links on this page will work until it is reactivated.
If you need help turning JavaScript On, click here.
The Concept Map you are trying to access has information related to:
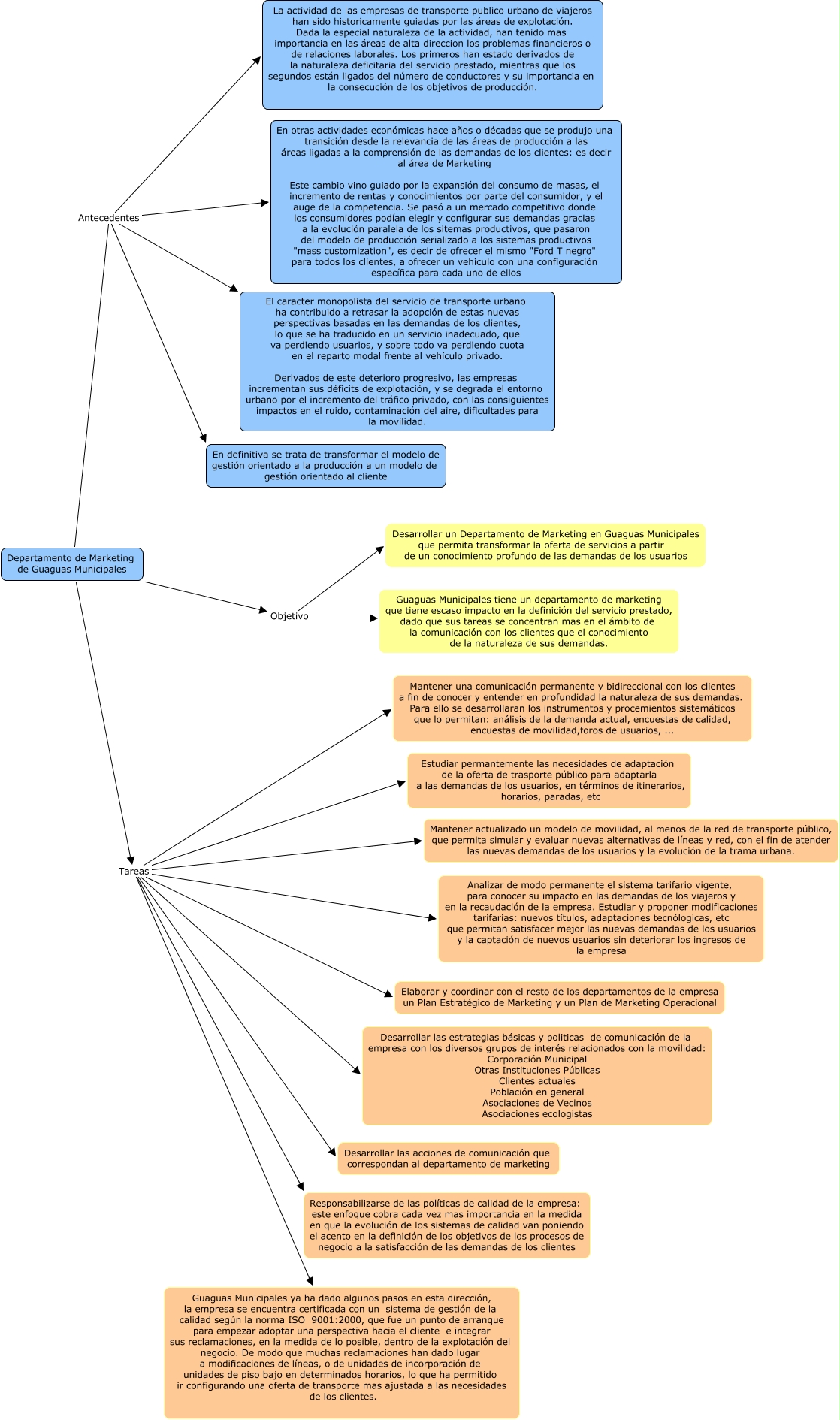
marketing guaguas, Departamento de Marketing de Guaguas Municipales Tareas Guaguas Municipales ya ha dado algunos pasos en esta dirección, la empresa se encuentra certificada con un sistema de gestión de la calidad según la norma ISO 9001:2000, que fue un punto de arranque para empezar adoptar una perspectiva hacia el cliente e integrar sus reclamaciones, en la medida de lo posible, dentro de la explotación del negocio. De modo que muchas reclamaciones han dado lugar a modificaciones de líneas, o de unidades de incorporación de unidades de piso bajo en determinados horarios, lo que ha permitido ir configurando una oferta de transporte mas ajustada a las necesidades de los clientes., Departamento de Marketing de Guaguas Municipales Objetivo Guaguas Municipales tiene un departamento de marketing que tiene escaso impacto en la definición del servicio prestado, dado que sus tareas se concentran mas en el ámbito de la comunicación con los clientes que el conocimiento de la naturaleza de sus demandas., Departamento de Marketing de Guaguas Municipales Tareas Analizar de modo permanente el sistema tarifario vigente, para conocer su impacto en las demandas de los viajeros y en la recaudación de la empresa. Estudiar y proponer modificaciones tarifarias: nuevos títulos, adaptaciones tecnólogicas, etc que permitan satisfacer mejor las nuevas demandas de los usuarios y la captación de nuevos usuarios sin deteriorar los ingresos de la empresa, Departamento de Marketing de Guaguas Municipales Tareas Elaborar y coordinar con el resto de los departamentos de la empresa un Plan Estratégico de Marketing y un Plan de Marketing Operacional, Departamento de Marketing de Guaguas Municipales Antecedentes En definitiva se trata de transformar el modelo de gestión orientado a la producción a un modelo de gestión orientado al cliente, Departamento de Marketing de Guaguas Municipales Objetivo Desarrollar un Departamento de Marketing en Guaguas Municipales que permita transformar la oferta de servicios a partir de un conocimiento profundo de las demandas de los usuarios, Departamento de Marketing de Guaguas Municipales Antecedentes El caracter monopolista del servicio de transporte urbano ha contribuido a retrasar la adopción de estas nuevas perspectivas basadas en las demandas de los clientes, lo que se ha traducido en un servicio inadecuado, que va perdiendo usuarios, y sobre todo va perdiendo cuota en el reparto modal frente al vehículo privado. Derivados de este deterioro progresivo, las empresas incrementan sus déficits de explotación, y se degrada el entorno urbano por el incremento del tráfico privado, con las consiguientes impactos en el ruido, contaminación del aire, dificultades para la movilidad., Departamento de Marketing de Guaguas Municipales Tareas Desarrollar las estrategias básicas y politicas de comunicación de la empresa con los diversos grupos de interés relacionados con la movilidad: Corporación Municipal Otras Instituciones Púbiicas Clientes actuales Población en general Asociaciones de Vecinos Asociaciones ecologistas, Departamento de Marketing de Guaguas Municipales Tareas Mantener actualizado un modelo de movilidad, al menos de la red de transporte público, que permita simular y evaluar nuevas alternativas de líneas y red, con el fin de atender las nuevas demandas de los usuarios y la evolución de la trama urbana., Departamento de Marketing de Guaguas Municipales Tareas Desarrollar las acciones de comunicación que correspondan al departamento de marketing