Warning:
JavaScript is turned OFF. None of the links on this page will work until it is reactivated.
If you need help turning JavaScript On, click here.
The Concept Map you are trying to access has information related to:
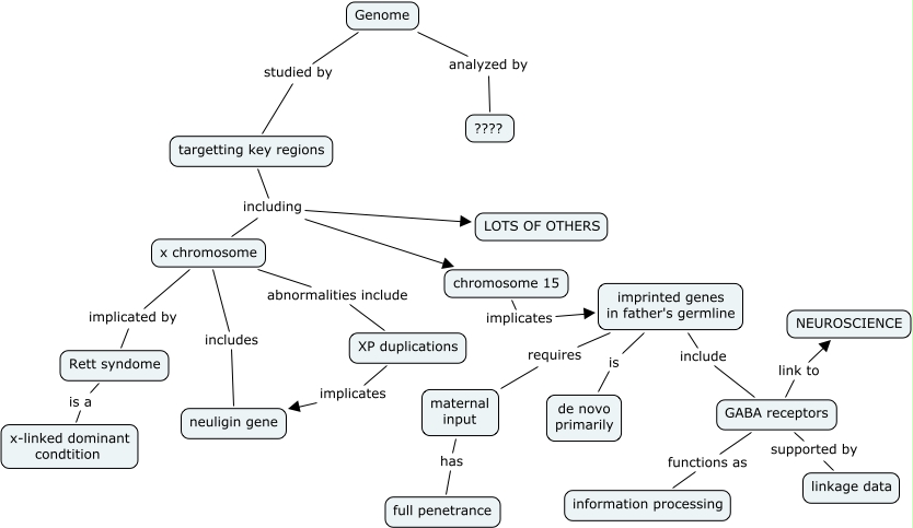
genome autism JDN Rev, chromosome 15 implicates imprinted genes in father's germline, imprinted genes in father's germline is de novo primarily, GABA receptors supported by linkage data, Genome studied by targetting key regions, targetting key regions including x chromosome, GABA receptors link to NEUROSCIENCE, maternal input has full penetrance, targetting key regions including LOTS OF OTHERS, x chromosome abnormalities include XP duplications, GABA receptors functions as information processing