Warning:
JavaScript is turned OFF. None of the links on this page will work until it is reactivated.
If you need help turning JavaScript On, click here.
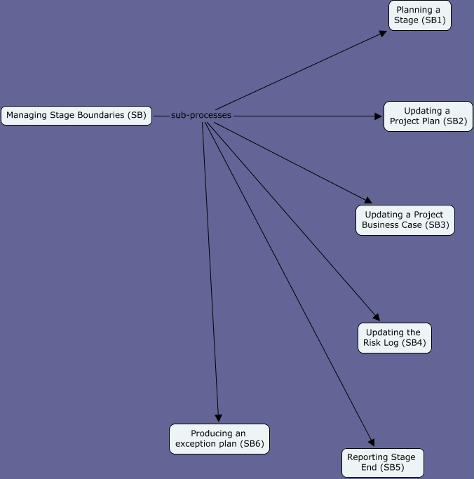
This Concept Map has information related to: Managing Stage Boundaries, Managing Stage Boundaries (SB) sub-processes Updating a Project Plan (SB2), Managing Stage Boundaries (SB) sub-processes Producing an exception plan (SB6), Managing Stage Boundaries (SB) sub-processes Reporting Stage End (SB5), Managing Stage Boundaries (SB) sub-processes Updating a Project Business Case (SB3), Managing Stage Boundaries (SB) sub-processes Updating the Risk Log (SB4), Managing Stage Boundaries (SB) sub-processes Planning a Stage (SB1)