Warning:
JavaScript is turned OFF. None of the links on this page will work until it is reactivated.
If you need help turning JavaScript On, click here.
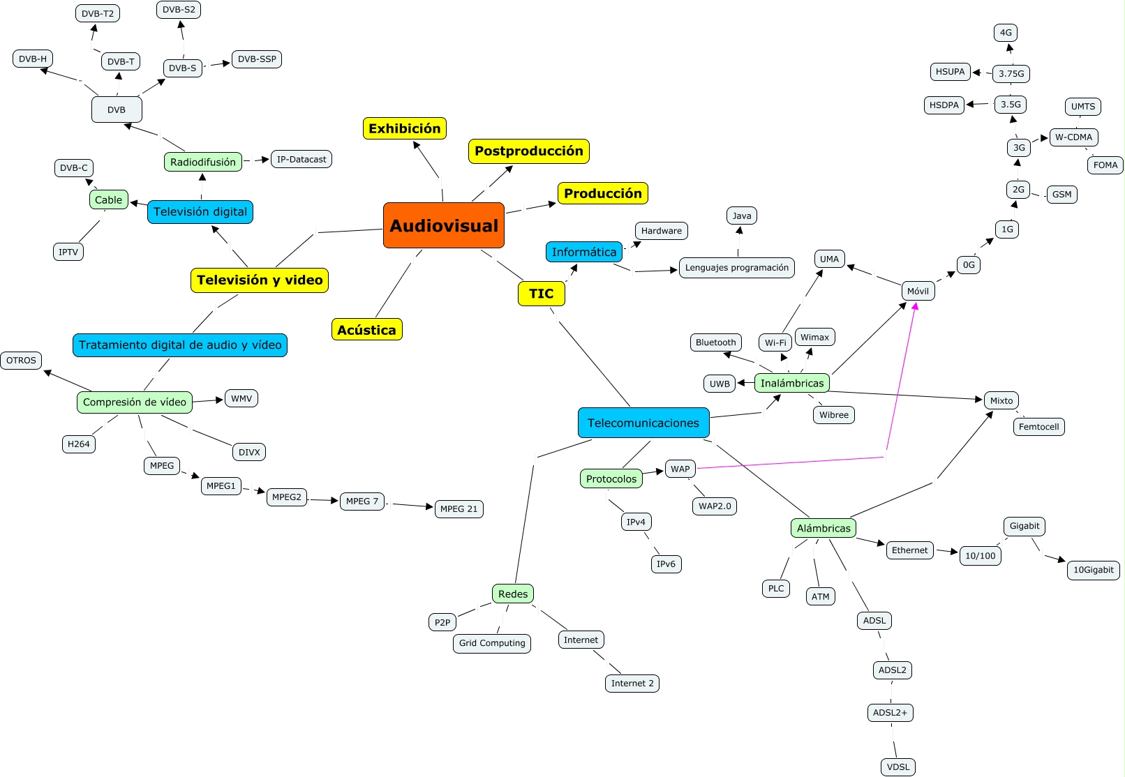
Este mapa conceptual tiene información relacionada a: Diagrama de Mary Audiovisual, Inalámbricas Bluetooth, 3G 3.5G, Radiodifusión DVB, Alámbricas PLC, Compresión de vídeo MPEG, Televisión digital Cable, Ethernet 10/100, ADSL ADSL2, Alámbricas ATM, Internet Internet 2