WARNING:
JavaScript is turned OFF. None of the links on this concept map will
work until it is reactivated.
If you need help turning JavaScript On, click here.
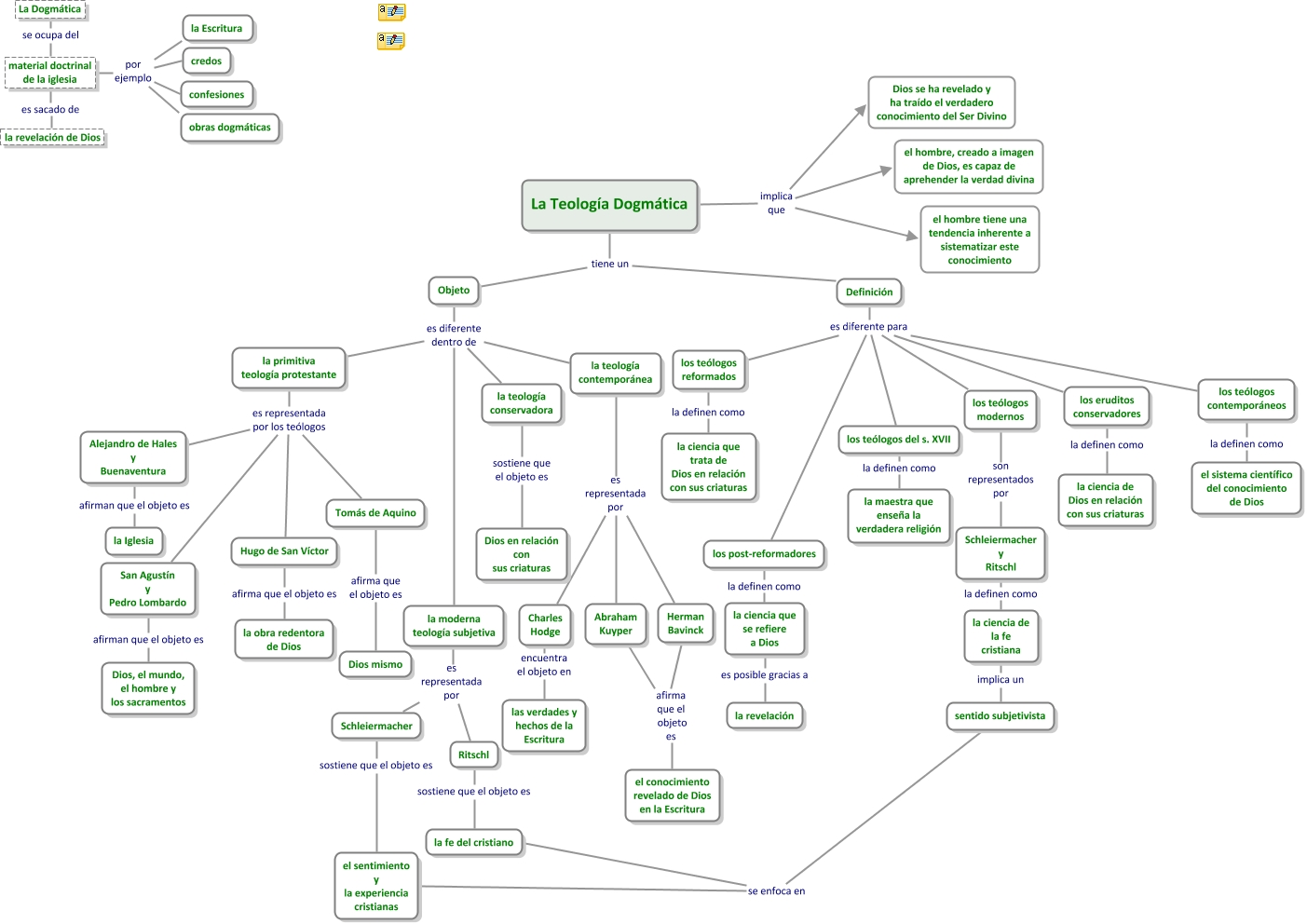
Aquest mapa conceptual conté informació relacionada amb: La Idea de la Teología Dogmática, sentido subjetivista se enfoca en el sentimiento y la experiencia cristianas, material doctrinal de la iglesia por ejemplo credos, Definición es diferente para los teólogos contemporáneos, La Teología Dogmática tiene un Objeto, La Dogmática se ocupa del material doctrinal de la iglesia, San Agustín y Pedro Lombardo afirman que el objeto es Dios, el mundo, el hombre y los sacramentos, Alejandro de Hales y Buenaventura afirman que el objeto es la Iglesia, la teología contemporánea es representada por Abraham Kuyper, Objeto es diferente dentro de la primitiva teología protestante, la primitiva teología protestante es representada por los teólogos Hugo de San Víctor, la ciencia que se refiere a Dios es posible gracias a la revelación, Schleiermacher sostiene que el objeto es el sentimiento y la experiencia cristianas, la moderna teología subjetiva es representada por Schleiermacher, La Teología Dogmática implica que el hombre tiene una tendencia inherente a sistematizar este conocimiento, material doctrinal de la iglesia por ejemplo la Escritura, Hugo de San Víctor afirma que el objeto es la obra redentora de Dios, Charles Hodge encuentra el objeto en las verdades y hechos de la Escritura, los teólogos contemporáneos la definen como el sistema científico del conocimiento de Dios, la primitiva teología protestante es representada por los teólogos San Agustín y Pedro Lombardo, Objeto es diferente dentro de la teología contemporánea