Warning:
JavaScript is turned OFF. None of the links on this page will work until it is reactivated.
If you need help turning JavaScript On, click here.
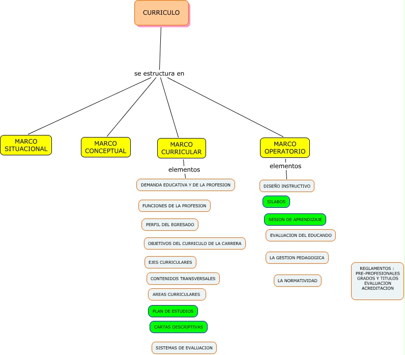
Este mapa conceptual tiene información relacionada a: GRUPO3_EST_CURRICULO, CURRICULO se estructura en MARCO OPERATORIO, CURRICULO se estructura en MARCO CURRICULAR, MARCO OPERATORIO elementos DISEÑO INSTRUCTIVO, CURRICULO se estructura en MARCO CONCEPTUAL, CURRICULO se estructura en MARCO SITUACIONAL, MARCO CURRICULAR elementos DEMANDA EDUCATIVA Y DE LA PROFESION