Warning:
JavaScript is turned OFF. None of the links on this page will work until it is reactivated.
If you need help turning JavaScript On, click here.
The Concept Map you are trying to access has information related to:
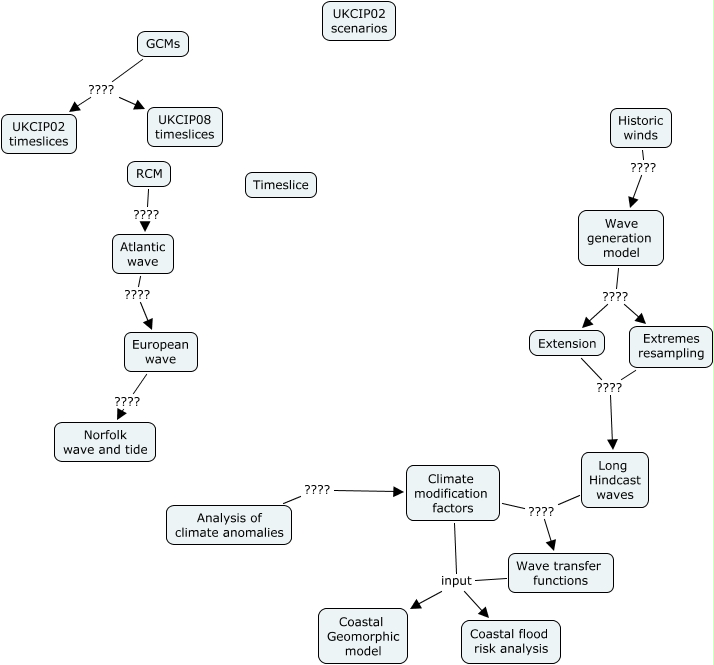
Simulator models and dataflow, Analysis of climate anomalies ???? Climate modification factors, GCMs ???? UKCIP08 timeslices, Atlantic wave ???? European wave, Wave transfer functions input Coastal flood risk analysis, GCMs ???? UKCIP02 timeslices, Climate modification factors input Coastal Geomorphic model, Extension ???? Long Hindcast waves, European wave ???? Norfolk wave and tide, Long Hindcast waves ???? Wave transfer functions, Wave generation model ???? Extremes resampling