Warning:
JavaScript is turned OFF. None of the links on this page will work until it is reactivated.
If you need help turning JavaScript On, click here.
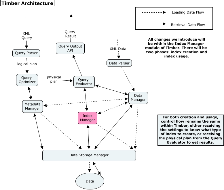
The Concept Map you are trying to access has information related to:
Overall Timber, Index Manager Data Storage Manager, Query Parser logical plan Query Optimizer, Data Storage Manager Data, Query Optimizer physical plan Query Evaluator, Metadata Manager Data Manager, XML Data Data Parser, Query Output API Query Result , , Data Parser Data Manager, Data Manager Data Storage Manager