Warning:
JavaScript is turned OFF. None of the links on this page will work until it is reactivated.
If you need help turning JavaScript On, click here.
The Concept Map you are trying to access has information related to:
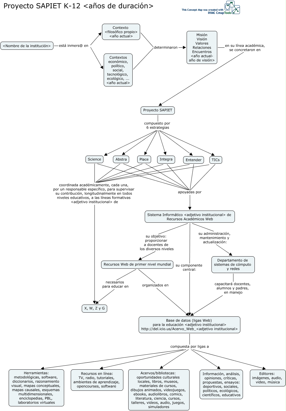
Proyecto SAPIET general, Place apoyadas por Sistema Informático <adjetivo institucional> de Recursos Académicos Web, Science coordinada académicamente, cada una, por un responsable específico, para supervisar su contribución, longitudinalmente en todos niveles educativos, a las líneas formativas <adjetivo institucional> de X, W, Z y G, Entender coordinada académicamente, cada una, por un responsable específico, para supervisar su contribución, longitudinalmente en todos niveles educativos, a las líneas formativas <adjetivo institucional> de X, W, Z y G, Base de datos (ligas Web) para la educación <adjetivo institucional> http://del.icio.us/Acervo_Web_<adjetivo institucional> compuesta por ligas a Herramientas: metodológicas, software, diccionarios, razonamiento visual, mapas conceptuales, mapas causales, esquemas multidimensionales, enciclopedias, PBL, laboratorios virtuales, Departamento de sistemas de cómputo y redes capacitará docentes, alumnos y padres, en manejo Base de datos (ligas Web) para la educación <adjetivo institucional> http://del.icio.us/Acervo_Web_<adjetivo institucional>, Base de datos (ligas Web) para la educación <adjetivo institucional> http://del.icio.us/Acervo_Web_<adjetivo institucional> compuesta por ligas a Recursos en línea: TV, radio, tutoriales, ambientes de aprendizaje, opencourses, software, <Nombre de la institución> está inmers@ en Contexto <filosófico propio> <año actual>, Proyecto SAPIET compuesto por 6 estrategias Place, Proyecto SAPIET compuesto por 6 estrategias Integra, Sistema Informático <adjetivo institucional> de Recursos Académicos Web su administración, mantenimiento y actualización: Departamento de sistemas de cómputo y redes