Warning:
JavaScript is turned OFF. None of the links on this page will work until it is reactivated.
If you need help turning JavaScript On, click here.
The Concept Map you are trying to access has information related to:
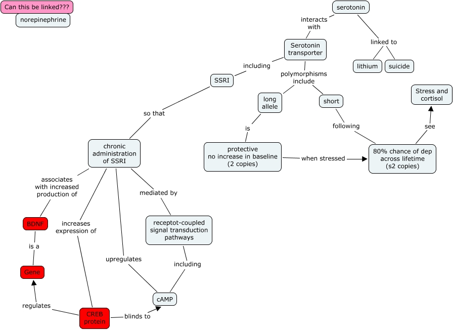
MDD serotonin - JDN-Rev, long allele is protective no increase in baseline (2 copies), chronic administration of SSRI associates with increased production of BDNF, Serotonin transporter polymorphisms include long allele, receptot-coupled signal transduction pathways including cAMP, 80% chance of dep across lifetime (s2 copies) see Stress and cortisol, lithium linked to suicide, chronic administration of SSRI upregulates cAMP, CREB protein blinds to cAMP, Serotonin transporter including SSRI, CREB protein regulates Gene