Warning:
JavaScript is turned OFF. None of the links on this page will work until it is reactivated.
If you need help turning JavaScript On, click here.
The Concept Map you are trying to access has information related to:
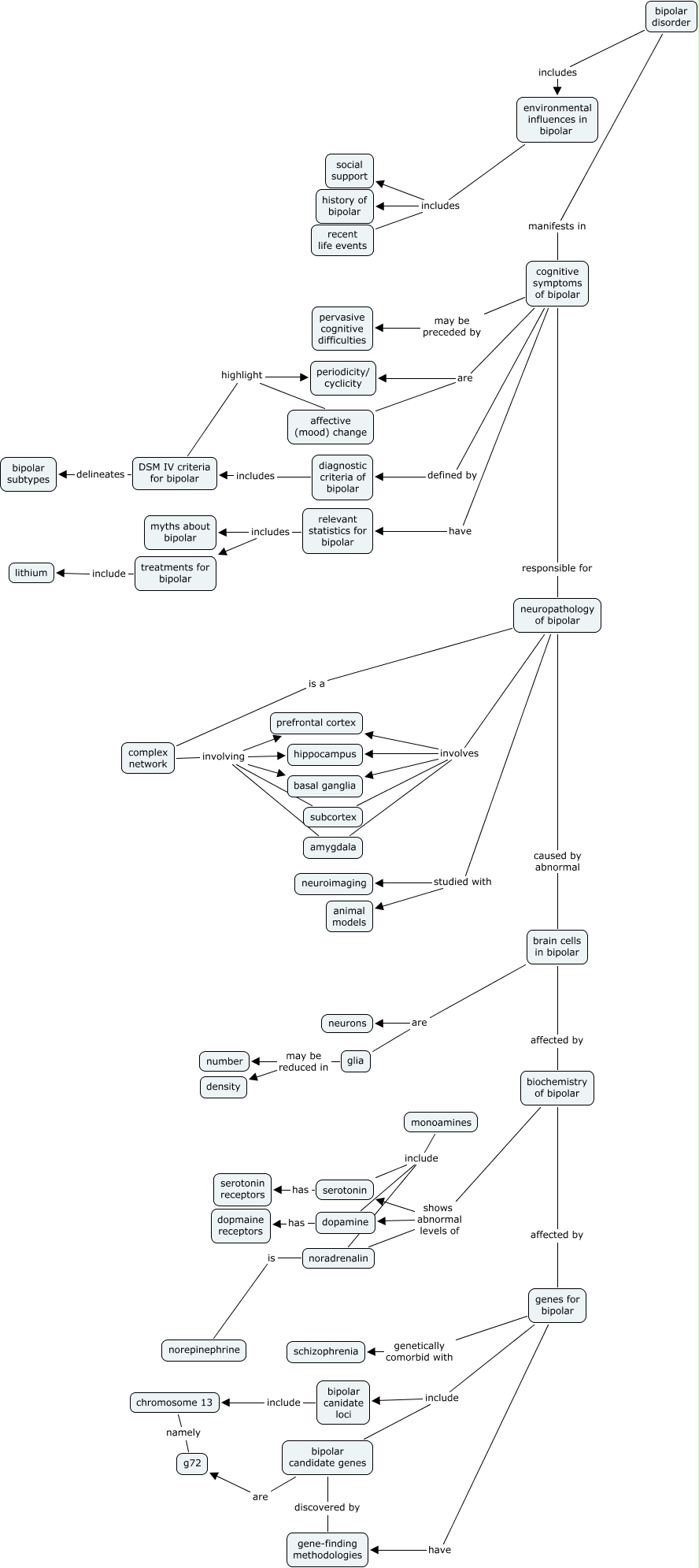
Bipolar disorder Level 2, genes for bipolar have gene-finding methodologies, bipolar candidate genes are g72, cognitive symptoms of bipolar defined by diagnostic criteria of bipolar, bipolar canidate loci include chromosome 13, complex network involving amygdala, neuropathology of bipolar studied with animal models, neuropathology of bipolar caused by abnormal brain cells in bipolar, cognitive symptoms of bipolar may be preceded by pervasive cognitive difficulties, monoamines include noradrenalin, DSM IV criteria for bipolar highlight affective (mood) change