Warning:
JavaScript is turned OFF. None of the links on this page will work until it is reactivated.
If you need help turning JavaScript On, click here.
The Concept Map you are trying to access has information related to:
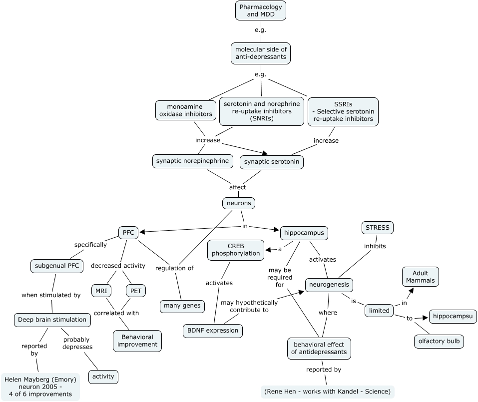
MDD Antidepressants - JDN Rev, molecular side of anti-depressants e.g. SSRIs - Selective serotonin re-uptake inhibitors, PET correlated with Behavioral improvement, serotonin and norephrine re-uptake inhibitors (SNRIs) increase synaptic norepinephrine, molecular side of anti-depressants e.g. monoamine oxidase inhibitors, Deep brain stimulation reported by Helen Mayberg (Emory) neuron 2005 - 4 of 6 improvements, neurons in hippocampus, STRESS inhibits neurogenesis, synaptic serotonin affect neurons, Pharmacology and MDD e.g. molecular side of anti-depressants, monoamine oxidase inhibitors increase synaptic norepinephrine