Warning:
JavaScript is turned OFF. None of the links on this page will work until it is reactivated.
If you need help turning JavaScript On, click here.
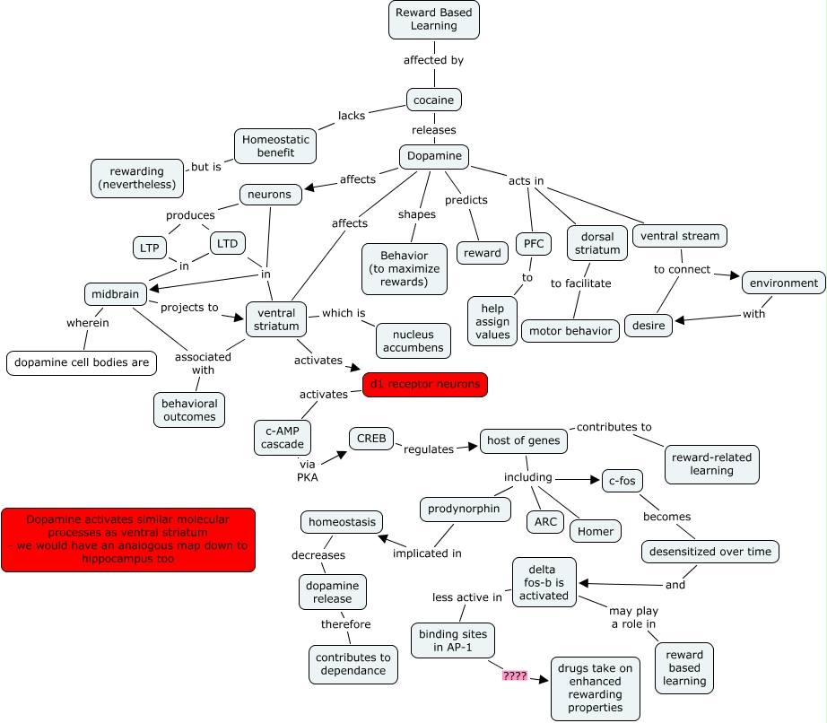
The Concept Map you are trying to access has information related to:
SH Reward Based Learning, prodynorphin implicated in homeostasis, ventral striatum associated with behavioral outcomes, Dopamine acts in ventral stream, ventral striatum which is nucleus accumbens, c-fos becomes desensitized over time, homeostasis decreases dopamine release, c-AMP cascade via PKA CREB, ventral stream to connect desire, Dopamine shapes Behavior (to maximize rewards), Dopamine acts in dorsal striatum