Warning:
JavaScript is turned OFF. None of the links on this page will work until it is reactivated.
If you need help turning JavaScript On, click here.
The Concept Map you are trying to access has information related to:
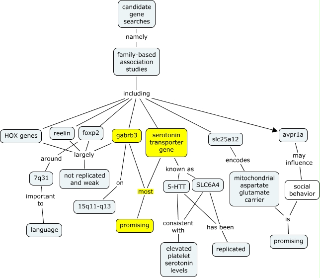
Autism Candidate genes - JDN rev, family-based association studies including reelin, mitochondrial aspartate glutamate carrier is promising, social behavior is promising, gabrb3 on 15q11-q13, family-based association studies including HOX genes, candidate gene searches namely family-based association studies, reelin largely not replicated and weak, family-based association studies including slc25a12, gabrb3 largely not replicated and weak, serotonin transporter gene known as 5-HTT