Warning:
JavaScript is turned OFF. None of the links on this page will work until it is reactivated.
If you need help turning JavaScript On, click here.
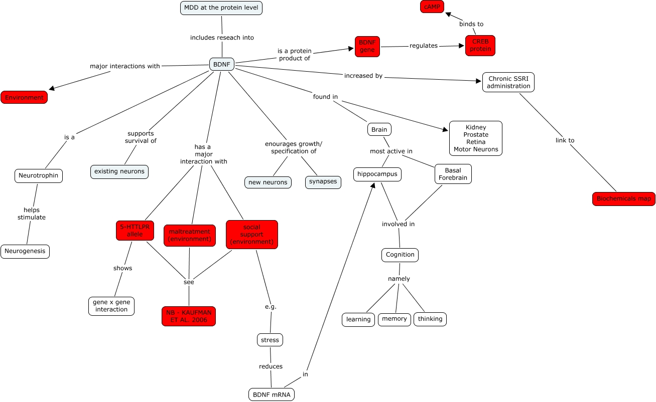
The Concept Map you are trying to access has information related to:
MDD protein, BDNF has a major interaction with 5-HTTLPR allele, Cognition namely learning, CREB protein binds to cAMP, 5-HTTLPR allele see NB - KAUFMAN ET AL. 2006, BDNF enourages growth/ specification of synapses, BDNF found in Kidney Prostate Retina Motor Neurons, BDNF found in Brain, BDNF gene regulates CREB protein, Basal Forebrain involved in Cognition, social support (environment) see NB - KAUFMAN ET AL. 2006