Warning:
JavaScript is turned OFF. None of the links on this page will work until it is reactivated.
If you need help turning JavaScript On, click here.
The Concept Map you are trying to access has information related to:
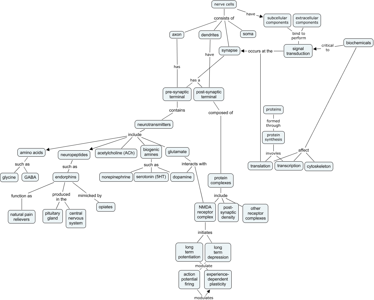
Biochemicals Level 2, protein complexes include other receptor complexes, long term depression modulate action potential firing, protein complexes include NMDA receptor complex, protein synthesis invovles translation, protein synthesis invovles transcription, subcellular components bind to perform signal transduction, dendrites have post-synaptic terminal, nerve cells consists of soma, amino acids such as GABA, proteins formed through protein synthesis