Warning:
JavaScript is turned OFF. None of the links on this page will work until it is reactivated.
If you need help turning JavaScript On, click here.
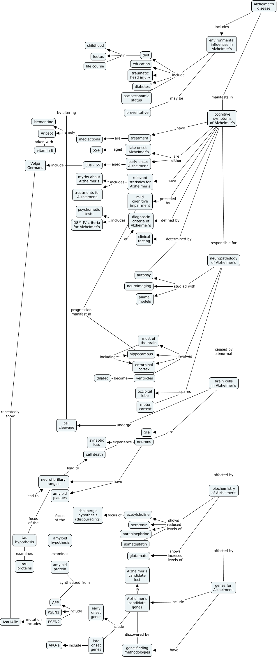
The Concept Map you are trying to access has information related to:
Alzheimer's Level 2, diet in life course, neurofibrillary tangles focus of the tau hypothesis, amyloid protein synthesized from APP, cognitive symptoms of Alzheimer's are either early onset Alzheimer's, brain cells in Alzheimer's undergo cell cleavage, Alzheimer's candidate genes in Alzheimer's candidate loci, brain cells in Alzheimer's affected by biochemistry of Alzheimer's, Aricept taken with vitamin E, diet in foetus, 30s - 65 include Volga Germans