Warning:
JavaScript is turned OFF. None of the links on this page will work until it is reactivated.
If you need help turning JavaScript On, click here.
The Concept Map you are trying to access has information related to:
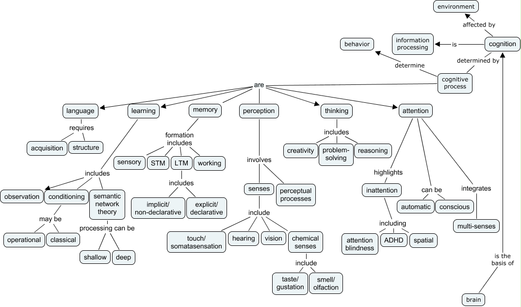
Cognition Level 2, chemical senses include smell/ olfaction, learning includes observation, semantic network theory processing can be deep, LTM includes implicit/ non-declarative, cognitive process are learning, memory formation includes sensory, senses include vision, thinking includes reasoning, cognitive process determine behavior, cognition determined by cognitive process