Warning:
JavaScript is turned OFF. None of the links on this page will work until it is reactivated.
If you need help turning JavaScript On, click here.
The Concept Map you are trying to access has information related to:
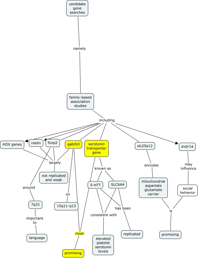
Autism Candidate genes, mitochondrial aspartate glutamate carrier is promising, family-based association studies including reelin, social behavior is promising, family-based association studies including HOX genes, gabrb3 on 15q11-q13, candidate gene searches namely family-based association studies, family-based association studies including slc25a12, reelin largely not replicated and weak, gabrb3 largely not replicated and weak, foxp2 largely not replicated and weak