Warning:
JavaScript is turned OFF. None of the links on this page will work until it is reactivated.
If you need help turning JavaScript On, click here.
The Concept Map you are trying to access has information related to:
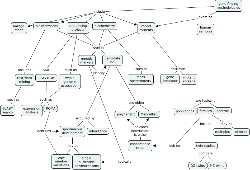
Gene finding level 2, human samples are typically families, spontaneous development may be copy number variations, concordance rates indicates inherticance is either polygenetic, candidate loci acquired by inheritance, gene finding methodologies include linkage maps, gene finding methodologies examine model systems, gene finding methodologies include bioinformatics, model systems facilitate gene knockout, model systems facilitate mutant screens, concordance rates indicates inherticance is either Mendellian