Warning:
JavaScript is turned OFF. None of the links on this page will work until it is reactivated.
If you need help turning JavaScript On, click here.
The Concept Map you are trying to access has information related to:
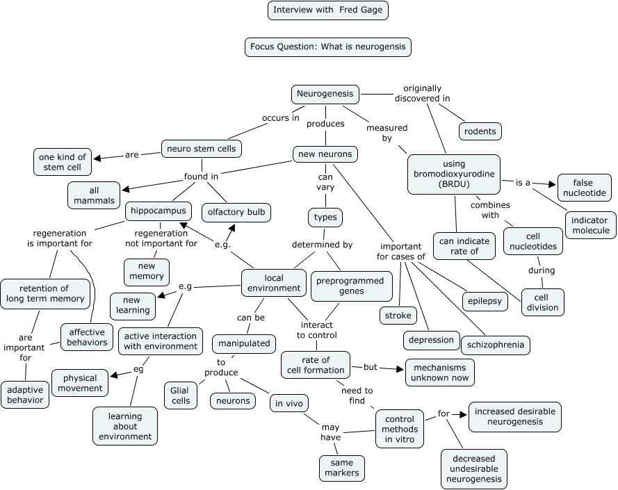
Neurogenesis, control methods in vitro for increased desirable neurogenesis, cell nucleotides during cell division, local environment interact to control rate of cell formation, new neurons found in hippocampus, neuro stem cells found in hippocampus, local environment can be manipulated, rate of cell formation need to find control methods in vitro, Neurogenesis occurs in neuro stem cells, local environment e.g. olfactory bulb, neuro stem cells found in olfactory bulb