Warning:
JavaScript is turned OFF. None of the links on this page will work until it is reactivated.
If you need help turning JavaScript On, click here.
The Concept Map you are trying to access has information related to:
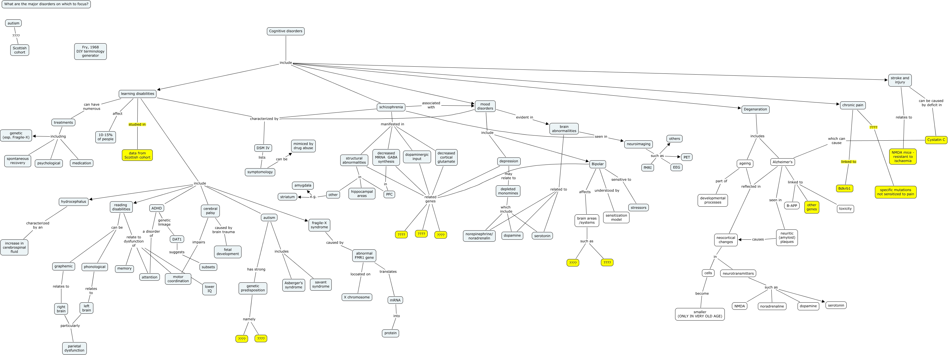
Disorders, treatments including genetic (esp. Fragile-X), fragile-X syndrome caused by abnormal FMR1 gene, right brain particularly parietal dysfunction, other e.g. striatum, reading disabilities can be graphemic, Alzheimer's linked to toxicity, depleted monomines which include serotonin, depression related genes ????, brain abnormailities seen in neuroimaging, treatments including psychological