Warning:
JavaScript is turned OFF. None of the links on this page will work until it is reactivated.
If you need help turning JavaScript On, click here.
The Concept Map you are trying to access has information related to:
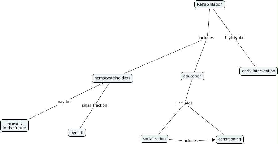
Autism Rehab, socialization includes conditioning, Rehabilitation includes education, education includes socialization, homocysteine diets may be relevant in the future, education includes conditioning, Rehabilitation includes homocysteine diets, Rehabilitation highlights early intervention, homocysteine diets small fraction benefit