Warning:
JavaScript is turned OFF. None of the links on this page will work until it is reactivated.
If you need help turning JavaScript On, click here.
The Concept Map you are trying to access has information related to:
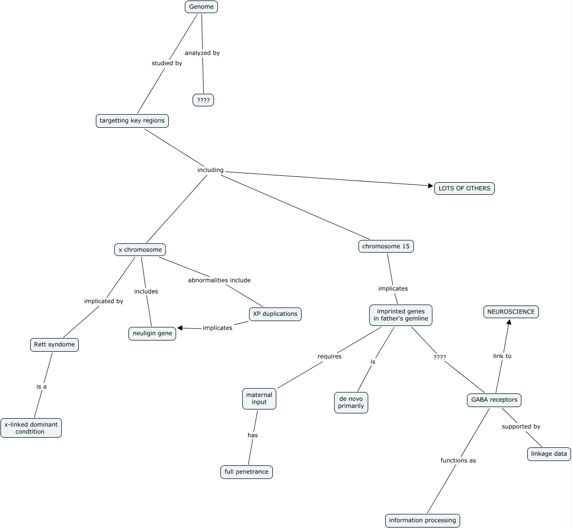
genome autism, GABA receptors supported by linkage data, imprinted genes in father's gemline is de novo primarily, chromosome 15 implicates imprinted genes in father's gemline, targetting key regions including x chromosome, Genome studied by targetting key regions, maternal input has full penetrance, GABA receptors link to NEUROSCIENCE, targetting key regions including LOTS OF OTHERS, GABA receptors functions as information processing, x chromosome abnormalities include XP duplications