Warning:
JavaScript is turned OFF. None of the links on this page will work until it is reactivated.
If you need help turning JavaScript On, click here.
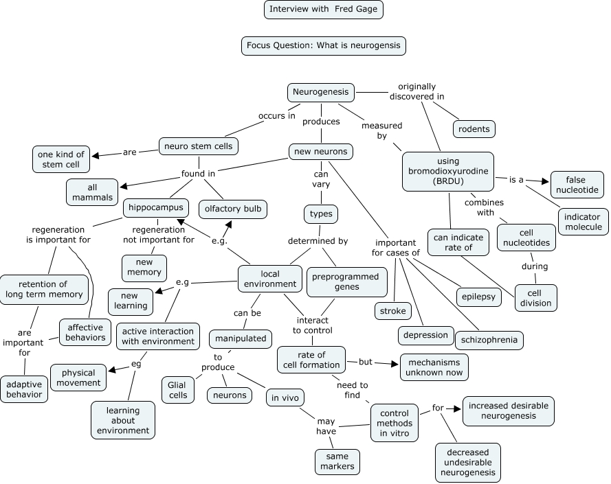
The Concept Map you are trying to access has information related to:
Nerogenesis reduced, new neurons important for cases of depression, local environment e.g. hippocampus, Neurogenesis produces new neurons, using bromodioxyurodine (BRDU) is a indicator molecule, neuro stem cells found in olfactory bulb, manipulated to produce Glial cells, using bromodioxyurodine (BRDU) combines with cell nucleotides, affective behaviors are important for adaptive behavior, manipulated to produce neurons, active interaction with environment eg physical movement