Warning:
JavaScript is turned OFF. None of the links on this page will work until it is reactivated.
If you need help turning JavaScript On, click here.
The Concept Map you are trying to access has information related to:
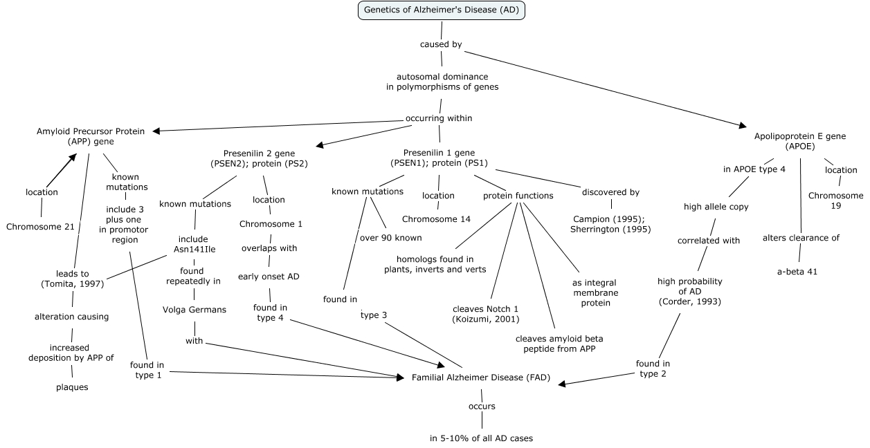
AZ genetics - DKS, Presenilin 1 gene (PSEN1); protein (PS1) known mutations over 90 known, high allele copy correlated with high probability of AD (Corder, 1993), Chromosome 1 overlaps with early onset AD, Presenilin 2 gene (PSEN2); protein (PS2) location Chromosome 1, Apolipoprotein E gene (APOE) in APOE type 4 high allele copy, include 3 plus one in promotor region found in type 1 Familial Alzheimer Disease (FAD), Amyloid Precursor Protein (APP) gene known mutations include 3 plus one in promotor region, Amyloid Precursor Protein (APP) gene leads to (Tomita, 1997) alteration causing, Presenilin 1 gene (PSEN1); protein (PS1) protein functions cleaves amyloid beta peptide from APP, Presenilin 1 gene (PSEN1); protein (PS1) protein functions as integral membrane protein