Warning:
JavaScript is turned OFF. None of the links on this page will work until it is reactivated.
If you need help turning JavaScript On, click here.
The Concept Map you are trying to access has information related to:
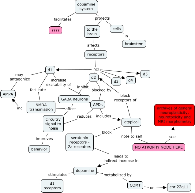
SZ genes1 - JDN Rev, GABA neurons affect circuitry signal to noise, dopamine system facilitates ????, d2 inhibit GABA neurons, dopamine stimulates d1 receptors, d1 may antagonize AMPA, circuitry signal to noise improves behavior, dopamine metabolized by COMT, receptors incl d5, cells projects to the brain, d1 facilitate NMDA transmission