Warning:
JavaScript is turned OFF. None of the links on this page will work until it is reactivated.
If you need help turning JavaScript On, click here.
The Concept Map you are trying to access has information related to:
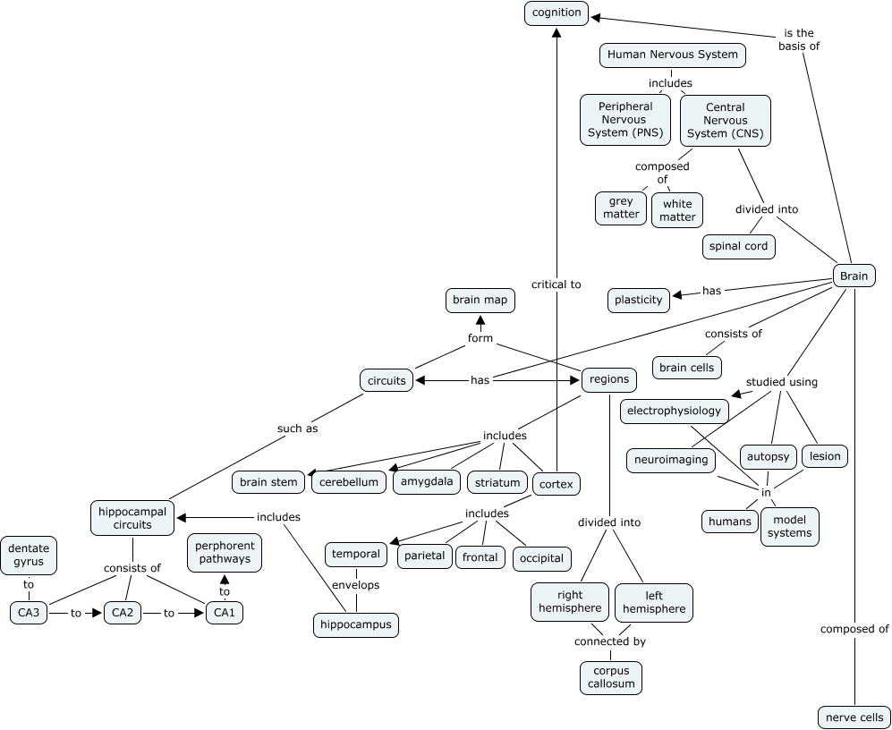
Brain Level 2, regions divided into left hemisphere, regions includes brain stem, dentate gyrus to CA3, regions divided into right hemisphere, Brain has regions, cortex includes parietal, autopsy in model systems, hippocampal circuits consists of CA1, regions includes cerebellum, hippocampal circuits consists of CA2