Warning:
JavaScript is turned OFF. None of the links on this page will work until it is reactivated.
If you need help turning JavaScript On, click here.
The Concept Map you are trying to access has information related to:
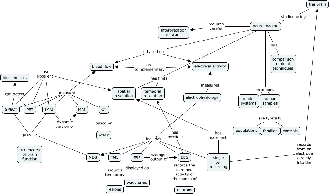
Neuroimaging Level 2, neuroimaging requires careful interpretation of scans, electrophysiology includes MEG, electrophysiology includes ERP, fMRI have excellent spatial resolution, the brain studied using neuroimaging, human samples are typically families, neuroimaging examines model systems, PET provide 3D images of brain function, PET have excellent spatial resolution, SPECT have excellent spatial resolution