Warning:
JavaScript is turned OFF. None of the links on this page will work until it is reactivated.
If you need help turning JavaScript On, click here.
The Concept Map you are trying to access has information related to:
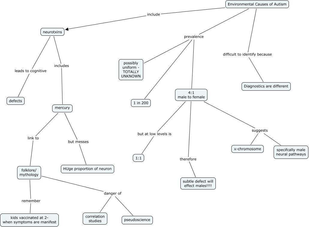
Environmnetal causes autism, folklore/ mythology danger of correlation studies, 4:1 male to female but at low levels is 1:1, Environmental Causes of Autism prevalence possibly uniform - TOTALLY UNKNOWN, 4:1 male to female therefore subtle defect will effect males!!!!, Environmental Causes of Autism prevalence 1 in 200, folklore/ mythology danger of pseudoscience, neurotxins leads to cognitive defects, 4:1 male to female suggests x-chromosome, Environmental Causes of Autism include neurotxins, mercury link to folklore/ mythology